DX Case #1
3D K-Field
「建設DX」の未来を体現する
リアルタイム・コンストラクション・マネジメント
Challenger

With

PROBLEM DEFINITION
課題
作業現場をリアルタイムで
俯瞰・把握できる一枚絵をつくる

鹿島スマート生産ビジョン
https://www.kajima.co.jp/news/press/201811/12a1-j.htm
鹿島建設の課題は、建設業界そのものが突き当たっている壁でもあった。
すなわち、慢性的な労働者不足が想定される近い将来、建設業従事者が快適に、誇りを持って働くことができる環境の整備。一方、「建設業界の2024年問題」とも言われる、働き方改革関連法の適用に伴う、労働時間の上限規制はすぐそこまで迫っていた。
この課題克服に向けて、鹿島建設は建築工事に関わるあらゆる生産プロセスの変革を推進し、生産性向上を目指す「鹿島スマート生産ビジョン」を2018年に策定、積極的なデジタル化を推進している。BIM(Building Information Modeling)と呼ばれるデジタルな3次元建築図面や作業プロセスのデジタル管理ツールを軸に据え、ロボットの導入、デバイスによる測位や作業員のタスクマネジメントなど、アナログなプロセスを積極的にデジタルに置き換えていった。
利便性は当然。
瞬時に理解・納得でき、モチベーションの上がるインターフェース
鹿島建設は、「2024年までに作業管理業務の50%を遠隔化する」という方針を掲げていた。このため、作業状況データの吸い上げと一元化はもちろん、作業指示のデバイス展開は当然のミッションであり、そのために様々なデジタルツールが各所に導入された。
一方、どんなに高度なツールが導入されても、インターフェースがバラバラでは全体の最適効率にはつながらない。詳細確認のコミュニケーションコストはむしろ増えるかもしれない。何より、「今自分は全体のどこを担当していて、今日は何をすべきなのか」を瞬時に把握するには、それぞれのデジタル情報を統合し、一枚絵で表現する必要がある。作業間連絡調整会議と呼ばれる会議は、この意識統一や作業理解のために毎日開かれるのだが、現場監督の説明のもと、それぞれが配布された図面とにらめっこしながら様々な細部確認を行うのが通例である。これをデジタル化することで、効率的な意識合わせと、指示内容とタスク管理ツールの情報が即座に連動できれば、全体の作業効率や精度が格段に上がることになるだろう。
さらに、鹿島建設のアプローチは少し斜め上を行くものだった。
「現場が便利になることはもちろん、やはり、カッコよくないといけない」
建設現場での労働は、技術が進んだ現在でもしんどい業務が多い。デジタル画面に自分たちの作業成果が反映され、自分たちが創り上げた一つの巨大な構造物が、美しく可視化されてゆく。この壮大なプロジェクトメンバーの一員として、一人ひとりが矜持をもって日々の激務をこなすためには、「かっこいい」ということは極めて重要なファクターである。それが、作業の効率化と同じくらい生産性に寄与するであろう、ということを鹿島建設は直感的に理解していたのである。
SOLUTION & CHALLENGE
課題解決と挑戦
建築図面と作業状況を
一つの3Dモデルに表現する
この「かっこいい一枚絵」の構想実現にアジアクエストが参加を打診されたのは、鹿島建設がすでに導入していた一枚絵、K-Fieldの3D化という課題解決がきっかけであった。
K-Fieldは、GPSや測位ビーコンなどによる位置測位機能を組み合わせたツールであり、各種資機材や建築作業員の状況把握と進捗データの収集に活用されていた。ただ、マップ画面が2Dであるため、平面的な把握しかできない。ビルのような大型構造物の建築現場の全体像を表現するには3D化は極めて重要であった。そして、その3Dマップはブラウザ上で表示できなければならない。特定のアプリをインストールすることになると、デバイスの汎用性が大きく削がれてしまう。
つまり、ほぼリアルタイムでの測位情報を反映できる、建築中構造物の3Dモデルを、ブラウザ上で表現できるツールの開発。これが、アジアクエストに課された課題であった。
この課題は、いわゆる「デジタルツイン」の考え方に基づく。リアルな現場の状況がまるっとそのままデジタルの世界に反映され平行世界を創り出すことで、より直感的に把握しやすい管理状況の実現を可能とするのだ。
まず、アジアクエストはワイヤーフレームで3Dモデルのモックアップを作り、これをたたき台にインタビューを繰り返し行い、様々な機能要求を追加していく、いわば「マイクロ・アジャイル」とも言うべき方法を選択した。クライアントの哲学や方向性、課題意識はクリアであるが、要求すべき仕様はまだ手探りの状態であった。従来型のSIであれば、先に仕様を固めるために要件定義フェーズを設けましょう、となるのだが、アジアクエストはこれを避け、クライアントとの千本ノックに挑むことを選んだ。その理由はいろいろある。従来型のSIプロセスでは時間がかかりすぎるし、「SI側ができること」に無理やり変形させてしまう可能性が高い。機能性だけでなく、かっこよさをも追求するならば、ルック&フィールや動作を細かく詰めていくことは必須になる。小規模なアジャイルを繰り返して要件の顕在化と具現化を同時に進めていくことが結果的に最短かつ最適であると考えた。何より純粋に「この素敵な世界観を一緒に創り上げていきたい」というエンジニアのロマンによるところは、極めて大きかった。
汎用・軽量・そして収斂
デジタルツインの具現化にあたり、アジアクエストが挑戦したことの一つは、先述のマイクロ・アジャイルである。一見非効率に見える方法論をいかにマネージしていくか。結果的にスクラム型開発となるわけだが、当初は試行錯誤の連続であった。いわば、超小型のウォーターフォール開発とスクラップを何度も繰り返しながら最終形にたどり着いたのだが、結果的に、型や仕様にとらわれない柔軟で独自な開発手法となっていき、現在ではアジアクエスト独自の主力開発プロセスとなっている。
もう一つの挑戦は、3Dのビジュアライズと測位データのリアルタイム反映、という「重い」プロセスをいかに軽くスマートにするか。開発業務と並行しながらSlackのプロジェクト専用フォーラムで議論を深め、Three.jsで開発することに決定した。ブラウザに特別なプラグインをインストールすることなく3D描画を実現するにはWebGLという標準技術があるが、Three.jsはこのWebGLをJavaScriptで制御可能とするライブラリであり、開発効率はもちろん、使えるブラウザの汎用性も高く、JSライブラリも軽量であるため、このプロジェクトには最適なアプローチとの判断に至った。また、UIの各種パーツ開発にはReactを採択。同フレームワークが持つ豊富なライブラリと自由度によって、必要なUIを高速で組み上げることが可能となった。あとは描画すべきモデルと測位データの処理であるが、このチャレンジについては、千本ノック方式だからこそ生み出された収斂の賜物、とだけ申し上げておく。
最後に、ビジュアル・デザインへの挑戦である。クライアントの持っている具現化イメージは、「バイオ・ハザード」や「マイノリティ・リポート」などの近未来SF映画の世界観である。サイバーにしてソリッド。洗練されたギーク。こういったニュアンスをつかむため、とにかく該当しそうなSF映画を見て研究するところから始まった。認知工学やデザイン理論的なアプローチではなく、とにかく「作業員がSF映画の登場人物の気分でプロジェクトに挑む事ができる」世界観の構築を目指し、試行錯誤を繰り返していった。通常のUI開発で最も重視される、ユーザビリティや視認性を可能な限り担保しつつ、建築現場環境をデジタルツイン上に「かっこよく」作り出し、そこに参加できる自分たちも「かっこよく」感じられることに腐心している。
HOW IT WORKS
仕組み
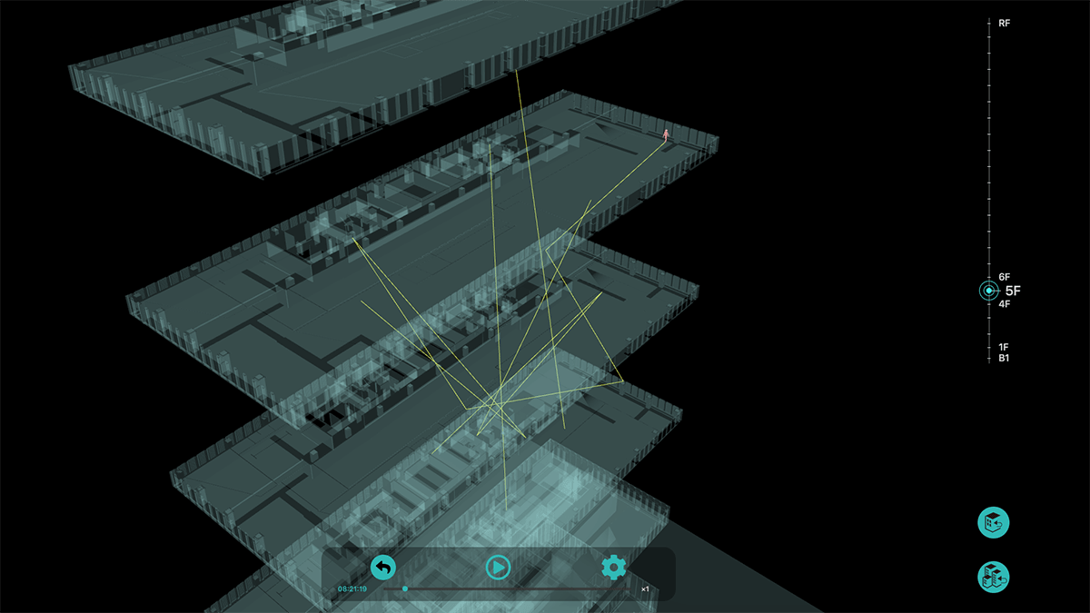
ユーザーは全体ビューで誰がどこで作業をしているかをひと目で確認することができ、俯瞰もクローズアップも自由自在。特定エリアのマーク表示によって、作業範囲指定や危険区域の可視化なども可能である。
フロントエンド開発は、先述の通り3D描画をThree.js、UI作成をReactで開発。バックエンド開発はLaravel(PHP)で行い、サーバー環境はAWSを採択。
現場作業の詳細を日々確認する作業間連絡調整会議において、3D K-Fieldを用いて各種指示を行えば、作業関係者は全体を俯瞰しながら自身の作業場を紐づけることができ、直感的に状況把握することが可能になる。仮に現場監督者が違う現場にいたとしても、リモートでの説明もできるだろう。極論を言えば、各責任者はそれぞれの持ち場に居ながらにして連絡会に参加することも将来的には実現できるのである。
このように、3D K-Fieldは、実際の現場をデジタル上で直感的に把握できる「デジタルツイン」の世界を表現することで、現場の理解促進と遠隔による進捗管理の実現を目指している。
Key Technologies
主要活用技術
- JavaScript
- React(TypeScript)
- AWS
- Laravel(PHP)
アジアクエスト株式会社について
アジアクエストは、お客様のDX(デジタルトランスフォーメーション)に必要なコンサルティングから、デジタルテクノロジーを駆使したシステムの設計、開発、運用までを一貫して伴走支援します。
IoT、AI、Cloud、Mobile、Web、UI/UXの各デジタル分野の専門テクノロジーチームを有し、お客様のゴールに向けて最適なプロジェクトチームを編成します。DXに関する豊富な知見と幅広い技術力により、ビジネスモデルの有効性や技術的な課題を検証する為のPoCの実施やデジタルに対応した大規模なシステムの構築まで、スピーディーな対応が可能です。

